国际奥委会终身教练奖评选 刘国梁、郎平等五人
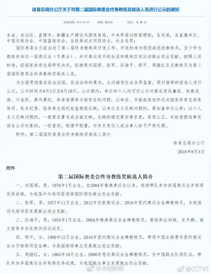
2018年8月3日,国家体育总局对第二届国际奥委会终身教练奖候选人选进行公示:拟推荐刘国梁、张军、孙海平、郎平、周继红五位教练为候选人选。评选标准为现役或退役教练员,至少作为教练参加过一届奥运会,并对奥运选手的生活和奥林匹克运动做出突出贡献。






原版权:转发于央视新闻
相关阅读
- 2026-04-10广药牌灵芝孢子油降低肿瘤易感性、防治肺结节专利重磅发布
- 2026-04-07肿瘤疼痛、腹水、腹胀难消? 制商陆果,从根源化解“水痰淤”互结
- 2026-03-20轮胎全自动液压打包机源头厂家直销 2026年还在为包块松散、漏油频发、售后失联的二手翻新机买单?
- 2026-03-17【江苏麦点文化传媒】专注数字展馆、文旅规划建设运营,长三角文旅服务商标杆
- 2026-03-122026年西安中级消防设施操作员培训推荐宏大建功,雁塔区正规办学、持证上岗无忧

您当前的位置是:



