【智慧校园】智慧校园环境下中小学综合素质学业水平数据采
2014年,《教育部关于加强和改进普通高中学生综合素质评价的意见》颁布,指出综合素质评价强调培养学生的综合素养,有利于转变人才培养模式,促进学生全面发展。[1]综合素质评价是推进招生考试制度改革的基础性工作。现阶段综合素质评价主要采用教师操行评语法和问卷调查法,普遍存在评价工作量大,评价数据来源和评价方法的科学性不足等问题,缺少过程性评价。通过对过程性数据的科学采集、评价可有效解决综合素质评价现存问题,智慧校园环境下数据的科学采集、分析优势可满足综合素质评价对过程性数据的需要。
综合素质评价是对学生德、智、体、美综合素养发展状况进行观察、记录和分析的一个整体过程,是促进学生全面个性化发展的有效方式。目前,综合素质评价工作存在误区,过分注重考试成绩,导致教育不公平现象盛行,在一定程度上削弱了招生考试制度改革。[2]
信息技术在教育各领域发挥重要作用,对教育的影响也日益扩大,采用信息技术进行综合素质评价具有积极意义。在智慧校园智能化感知环境下对综合素质进行评价,一方面可有效采集学生学习生活真实数据,保证评价数据来源科学有效,减少人的主观色彩对评价结果的负面影响;另一方面可准确采集学生过程化的行为数据,实现数据采集过程化,突破终结性评价屏障,客观、公正和全面地评价学生综合素养,促进招生考试制度改革。
一、智慧校园环境
1.智慧校园概述
2008年,IBM提出“智慧地球”概念,受到广泛关注,成为研究者研究的热门课题。2009年,美国时任总统奥巴马给予“智慧地球”高度社会关注,同时2009年IBM《智慧地球应在中国》的发布和《构建智慧的地球》主题演讲,将智慧地球提升到国家战略层面。
“智慧地球”概念提出后,受到社会各界人士的广泛关注, “智慧城市”、“智慧医院”概念相继提出并实际应用,教育学者提出了“智慧校园”的概念,并在建设思路、建设关键技术、框架和基础环境设施等方面进行了进一步研究,且取得研究成果。
2010年,宗平教授首先提出了智慧校园的概念,认为物联网技术为智慧校园建设提出支撑,并给出智慧校园的三大特征。2010年,浙江大学将紫金港校区西区作为实验地,预计在5年之内建成智慧校园,是国内首例将智慧校园建设纳入规划的学校。[3]在此之后,智慧校园关注度呈上升之趋势,成为学者的研究热门课题,至此,智慧校园建设序幕全面拉开。
《国家中长期教育改革和发展规划纲要(2010-2020年)》的颁布,将教育信息化提升到国家发展的战略层面,要求利用先进信息技术构建教育教学基础设施,推动数字校园建设进程;[4]教育部颁布的《教育信息化十年发展规划(2011-2020年)》给出中小学、中等职业学校的数字校园建设标准,[5]加大智慧校园建设力度,由此可看出,中小学智慧校园的建设也受到政府高度重视。
黄荣怀从数字校园的发展历程角度提出,智慧校园是数字校园发展的必然趋势。他认为智慧校园是一种在网络互联、互通和全面智能感知的物理环境下,面向师生智能提供个性化服务,智能识别学生学习生活的行为数据来支撑教学过程的分析、评价和智能决策的教育环境和生活环境。[6]宗平认为智慧校园建设是一个逐渐演进的过程,其具有三方面的核心特征:一是能够在全面智能感知和综合信息服务平台的基础上,提供个性化的师生服务;二是实现校园网全覆盖和信息共享;三是通过学校智慧环境的建设,为学校提供与世界交流互通的接口。[7]沈洁等认为智慧校园是借助物联网技术将人、设备、环境、资源和社会因素进行有机整合的一种特殊的校园系统。[8]
2.观测点设计
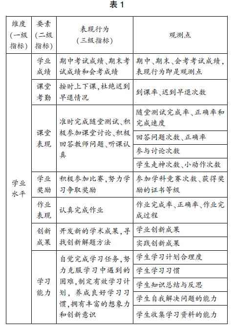
传统手段下综合素质评价指标体系是粗线条的,在智慧校园环境下采集客观评价数据,需在原有评价体系的基础上设计观测点,完善指标体系,完成客观数据采集。
通过实地调研和文献整理,将智慧校园可以采集的学业水平数据概括为以下几个方面:
(1)随堂测试与作业数据,包括学生随堂测试完成率、正确率和速度信息,学生作业完成情况及完成作业轨迹信息。可用来对表现行为中的准时完成随堂测试、积极回答问题进行科学有效的观测。
(2)课业考试数据,可完成对期中、期末考试和会考等表现行为的观测。
(3)校园视频实录数据,主要是课堂教学实录,可完成听课认真、积极参加课堂讨论等表现行为的观测。
(4)考勤数据,主要是签到数据,可完成对按时上下课、有无迟到早退等表现行为的观测。
将学业水平评价指标的观测点设计如表1所示。

3.智慧校园环境
智慧校园基础设施建设包含网络基础环境、智慧教室、智能感知系统建设三个方面,根据智慧校园环境下指标体系观测点,可直观展示完成综合素质评价所需数据。按照师生基本信息数据,随堂测试与作业数据,课业考试数据,校园视频实录数据,考勤打卡数据,活动数据要求,将智慧校园环境建设概括为以下几个方面:
(1)网络基础设施
网络基础设施建设的目标是实现学校无线网络全覆盖及无线与有线的无缝结合,实现数据共享、互通。其设备主要由服务器、交换机、无线路由器、网关设备等硬件设备组成。
(2)智慧教室建设
智慧教室是对智慧学习环境的一种物化,是一种高端的多媒体网络教室。[9]其基本的物理环境设备包含智能交互LED平板电脑一体机,高清智能录播系统,教师中央控制系统,学生学习终端设备和辅助系统。
教师教学支持系统平台包括教师教学辅助系统和教师评价平台两个模块,教学辅助系统主要是辅助教师课堂教学、监测学生作业表现以及其对学生学习兴趣、学习探究和学习方法侧面反应数据的采集。教师评价模块主要是采集学生实践活动的数据。
智慧实验室是智慧校园的重要组成部分,是评价学生实践创新能力的支撑,其以物联网技术为核心,建设全面智能感知的实验环境和信息服务平台,其最终目标是实现用户间、实验室间、用户与实验室、用户与信息资源间的通信都完全无人员干扰的“智慧化”状态。因中小学化学、物理实验均是基础实验,学生可利用智慧实验台完成实验,不需真实操作。例如,利用陕西省人人通综合服务平台模拟实验模块可借助计算机完成酒精灯模拟实验。这种试验方式避免了学生进行实验可能发生的危险,也节省了燃料资源,但实验过程和实验体验度不受任何影响。
(3)智能感知系统
智能感知系统主要包含校园一卡通感知系统、校园视频监控系统、各类体育设备传感器监测系统。校园一卡通智能感知系统实时监控学生门禁(图书馆门禁、宿舍门禁等)、生活消费(食堂、超市消费等)的行为数据。视频监控系统可全面掌控校园安全动态数据,并利用传感器感知,为后台系统预警提供信息,有效进行校园管理。体育设备传感器系统自动采集学生身体健康数据并记录在数据库中,为此维度评价结果提供依据。
二、数据采集
从智慧校园建设的角度,设计数据采集智慧环境,有效采集学生学习生活的过程化数据,保证评价数据来源科学有效,减少人为因素、主观意识对评价结果的影响,减轻教师的评价负担。
在综合素质评价指标体系中,学业水平评价主要包含学业成绩、课堂考勤、课堂表现、学业奖励、作业表现、学习能力和创新成果。
1.学业成绩
学业成绩包含期中、期末和会考等考试成绩,此维度数据依赖“网评网阅”技术、点阵数码笔技术和教师教学辅助系统来完成数据采集。考试中,学生均使用点阵数码笔进行答题,利用笔尖的高速摄像头返回学生笔尖运动轨迹,将试卷上的文字和图片以数据形式进行存储,并通过智能终端还原为文档,并依靠网评网阅技术完成客观题的机器自动批阅,主观题教师高效率评卷。此方式是对普遍使用的中高考、四六级等考试阅卷技术的完善与改进。
以上对学生成绩的数据采集方案大幅度减轻教师阅卷负担,提高阅卷效率,但此方案需要大量的教育经费支持,学校可根据教育经费酌情使用、建设。以下笔者提供两种次级方案以供参考,两种方式呈递进关系:
(1)教师借助教师教学辅助系统完成数据采集。教师手动完成纸质试卷批阅,将成绩手动录入教师教学辅助系统平台,根据教师所设权重加入总成绩,综合入学业水平评价中,此方式实现成绩的自动统计,实现阅卷半自动化。
(2)教师借助“网评网阅”阅卷系统、教师教学辅助系统完成数据采集。教师利用阅卷系统扫描设备完成试卷的扫描、处理,实现客观题的自动批阅,主观题的高效率批阅,是对上一种方案的改进。
若学校未根据自身特点建设教学辅助系统,推荐购买公众教育学院的ACTS学业素质评价系统来完成学生的学业成绩测评。此系统提供考试试卷定制编写、自动统计学生成绩服务。
学业成绩采集的最完善(仅限以上三种方案)流程如图1所示。

2.课堂考勤
课堂考勤主要来源于签到数据,在智慧课堂条件下,应突破传统教师点到的考勤方法,利用信息技术辅助考勤,减少考勤时间,增加学习时间。此部分借助刷卡器、LED平板电视电脑一体机、学生智能终端、教师教学系统、学生学习系统来完成。
智慧课堂签到方式有以下几种,方案细节详述如下:
(1)人脸和指纹识别考勤法。在智慧教室环境建设时,引进人脸和指纹识别考勤机。学校根据学生人数,合理选择考勤机类型,比如指纹容量、人脸容量和文字类型,但是,所有考勤机都应该具有以下几个功能:
1)考勤机可自动生成考勤报表,包含考勤汇总,班级信息,识别记录以及异常信息预警。
2)考勤机拥有局域网接口,可联网。
3)考勤机可设置节日、请假和调课信息,易于补签和班级管理。
(2)采用一卡通刷卡方式。在教室安装刷卡签到终端,将签到数据存储到平台数据库中。
(3)采用二维码签到方式。由教师教学辅助系统平台生成签到二维码,学生通过智能终端设备扫描进行签到,并将签到数据存入考勤数据库中。
(4)学生登录学习平台,教师实时监控学生人数及学生姓名,完成考勤。
以上几种签到方案依赖智慧课堂的整体平台建设,此部分建设对教育经费要求不高,学校、教师可根据本校教学文化、个人教学习惯选择合适的个性化签到方式。
3.课堂表现
课堂表现数据采集借助智慧课堂来实现,将素质教育与智慧校园紧密结合。智慧课堂是智慧校园的基础组成部分,是学科教学的重要载体,是学业评价的必要条件。智慧课堂是以智慧教育为指导理念[10],在智慧化的学习环境下,达成智慧型学习,培养学生实践创新能力。
综合素质评价强调学生的全面个性化发展,构建对综合素质评价有效辅助的智慧课堂,让教师可以有效客观地评价每个学生,学生可以个性化全面发展。根据以上目标,我们将辅助综合素质评价的智慧型课堂构建关键点总结如下:
(1)客观记录学生课堂实时数据;
(2)协助教师记录学生的有效评价信息;
(3)利用信息技术实时分析课堂教学数据,向教师及时反馈分析结果,协助教师改变教学策略,达成智慧教与学和提供智能个性化服务的目标。
智慧课堂中综合素质评价的数据来源细节设计主要包含随堂测、听课表现等方面。
1)随堂测。综合素质评价强调学生的全面个性化发展,注重评价的多样性,包含评价方式的多样性,注重终结性评价结果更注重过程性评价结果,突破传统终结性评价的局限。智慧课堂环境下的随堂测可实时监测学生的学习效果,教师可根据学生的学习情况,适度调整教学内容,以便更好地达到教学目标,另一方面,系统后台可以根据学生随堂测情况,统计学生成绩,按照权重加入到学生学业成绩中,同时,分析学生的薄弱点,自主个性化推送知识点详解和练习题目,达到查缺补漏的效果。
目前中小学生随堂测主要是通过全班统一回答、学生举手示意或教师点名、学生纸质答题并上交的方式,这些方式容易造成课堂秩序混乱,不能判断学生答题是否正确,只能抽查部分学生,批改任务繁重,无法实时了解学生掌握情况等问题。
基于目前中小学生随堂测遇到的问题,设计智慧课堂随堂测环境与方案。随堂测系统硬件架构如2所示。

教师登录教师教学辅助系统并进入随堂测模块进行选题,设置答题模式。学生使用智能终端设备完成答题后,教师实时查看测试结果,根据答题情况调整上课内容。同时,将学生的答题情况存入数据库中,并将学生答错的题目计入错题本中,供学生查缺补漏和复习使用。
随堂测模块的题库应丰富,涵盖各个版本教材题库,名师题库,各个地方各类考试题库,题库由学校统一安排人员进行维护。教师选题可以按照章节、知识点进行选题,分为选题备课或课堂实时选题。在课堂上,教师有两种答题模式可供选择:①抢答模式,在教师端公屏上显示前5名正确答题的学生,调动学生学习的积极性,增强课堂学习氛围。②一般模式,教师根据系统给出的实时答题完成率,自由控制答题,实时把握学生课堂知识掌握情况。学生收到答题指令后,按照题目要求和答题时间要求完成作答,教师选择结束答题后,学生能查看个人答题情况、班级整体正确率。随堂测服务器数据库中保存教师随堂测题目、学生答题情况,且系统可对随堂测数据进行自动统计,用于教研。
随堂测模块可完成课堂表现下随堂测试情况和回答问题情况两个观测点数据的采集。在回答问题情况记录中,随堂测系统包含回答问题模块,教师发起问题后,学生利用终端系统进行举手,教师可根据在线学生情况和学生举手次序进行点名,随堂测模块记录学生答题情况,包含答题次数和答题正确率。
2)听课表现。听课表现是展示学生听课是否认真等课堂听课状态数据信息。因此,听课表现在智慧校园环境下,数据来源依赖教室监控系统,数据采集使用智能录播技术。视频采集环境主要由网络高速球或模拟球机和视频编码设备组成,视频传输采用光纤或校园局域网进行传输。在视频采集基础上,采用情感识别技术采集学生在课堂学习过程中的情感数据,情感识别技术通过观察学生的微表情、微行为来判断学生是否存在情绪低落、走神等状态。教师端显示学生情绪异常信息,供教师判定学生听课的整体情况,方便教师评价和调整教学内容使用。同时,智能录播系统采集教师提问、学生回答内容及师生、生生交互行为,为综合素质评价提供科学有效的评价数据。此部分方案总体建构如图3所示。

四个摄像头均采用可跟踪定位的摄像头,摄像头1和2全方位采集教师教学实录视频,摄像头1采集学生情绪等行为数据,摄像头4采集LED屏内容。同时,教师、家长、评价者、教育管理者和其他人员均可观看实时录播,家长也可了解学生学习状态,配合教师学生综合素质评价,促进学生发展。利用情感识别技术、学习分析技术处理课堂实时录播视频,得出学生的学习状态、学习兴趣信息,将数据存入总数据库中。因视频数据量大,采用云存储方式存储视频数据。
4.学业奖励
学业奖励主要包含学生在校期间获得的成绩奖励、参加学科比赛和获得证书等级的情况。学校教师辅助教学系统中有比赛模块,教师、教育管理者发布比赛信息,学生在系统上进行报名,比赛结束后教师手动填报学生获奖信息,此部分采集学生参加比赛的次数和获奖等级情况。若学生参加非学校统一组织的学科比赛时,由学生上交证明材料,教师审核后,将其录入综合素质评价系统,根据学校文件规定权重计算后,加入综合素质评价成绩。
5.作业表现
作业表现包含学生作业完成情况和作业得分情况两个方面。教师利用教师教学辅助系统完成作业布置,并设置作业完成截止时间及作业完成提交后是否显示正确答案。截止时间的设置,可督促学生作业,答案显示辅助学生课下查缺补漏。学生借助学习系统在规定时间内完成作业任务并提交。同时,教师可利用学校题库或学校指定题库完成组题,可根据学生作答情况分析学生学习兴趣,为学生学习兴趣评价提供依据。
若受学校文化或智慧校园建设状态影响,无法完成线上教师布置作业和学生完成作业。可使用传统作业方式,教师每次作业批改完成后,将数据录入教师平台,系统自动统计学生分数并计入综合素质成绩中。
6.学习能力
学习能力测评与评价从素质结构出发,主要包含学习兴趣、学习方法、学习探究、创新实践能力等4个方面。
学习兴趣主要表现为能够自主完成学习任务,拥有对新事物的好奇、批判精神,遇困难的解决办法,以此判断学生的学习欲强烈程度。学习兴趣也表现为学生对各学科知识的兴趣表现。
学习方法主要表现有学生制定有效学习计划的能力,对知识的学习习惯及总结与反思能力。良好的学习方式决定人的思维方式,进而决定人的生活方式。因此,良好的学习方法对学生发展至关重要。
学习探究主要表现为学生的独立思考能力,提出问题与解决问题的能力。一方面测评学生收集、整理、分析、处理和利用信息的能力;另一方面测评学生感知、观察、理解、记忆和应用的学习能力。
创新实践能力表现为学生拥有丰富想象力、创新意识和实践动手能力。根据新课改对素质教育的重视,创新实践能力也受到重视。
学习能力维度的测评主要依靠智慧校园的学生学习、教师教学辅助两大系统和学习分析技术来完成数据采集。采集学生学习系统后台日志数据,利用学习分技术分析学生日常课程知识学习轨迹、课外拓展学习轨迹和学生搜查热词,得出学生的学习兴趣、学习方法和学习探究能力。
创新实践能力依靠智慧校园中的智慧实验室及教师教学辅助系统来完成数据采集,对应关系详述如表2所示。

7.创新成果
创新成果主要包含学生的学术创新成果和实践创新成果两个方面。学校文件对创新成果给出书面规定,学生按照学生文件在系统中填写创新成果信息,教师审核通过后,按照权重将创新成果分数加入学生综合素质评价成绩中。
三、结束语
在智慧校园环境下,利用大数据、云计算、物联网等新兴信息技术完成学生学业水平数据采集,可有效采集学生学习的过程化行为数据,融合过程性评价优势,促进招生考试制度改革进程。
参考文献:
[1]教育部.教育部关于加强和改进普通高中学生综合素质评价的意见[J].成才之路,2015(2):3.
[2]郝建秀,张志伟.学生综合素质评价现状及改进策略[J].教育实践与研究(B),2016(9):5-7.
[3]吴颖骏.浙江大学:基于“云”的智慧校园[J].中国教育网络,2010(11):25-26.
[4]中共中央国务院.国家中长期教育改革和发展规划纲要(2010-2020年)[J].人民教育,2010(17):2-15.
[5]教育部.教育信息化十年发展规划(2011-2020年)[J].中国教育信息化,2012(8):3-12.
[6]黄荣怀,张进宝,胡永斌,杨俊锋.智慧校园:数字校园发展的必然趋势[J].开放教育研究,2012,18(4):12-17.
[7]宗平,朱洪波,黄刚,许建真.智慧校园设计方法的研究[J].南京邮电大学学报(自然科学版),2010,30(4):15-19+51.
[8]沈洁,黄宇星.智慧校园及其构建初探[J].福建教育学院学报,2011,12(6):122-125.
[9]亓鹏. 莱芜市中小学生综合素质评价系统的设计与实现[D].山东大学,2013.
[10]黄荣怀,胡永斌,杨俊锋,肖广德.智慧教室的概念及特征[J].开放教育研究,2012,18(2):22-25.
相关阅读
- 2025-12-08邵阳市湘智鸿高级中学管理下沉落地,学校开启精细化育人新篇章
- 2025-11-27半程星光不负我,榜样引领再启航 ——邵东经纬高中隆重举行2025年下学期期中总结表彰大会
- 2025-11-25冬日送暖 甜蜜共享——麻塘街道中心幼儿园开展送教下园活动
- 2025-11-01深入探索新教材 高效赋能新课堂 ——邵东市经纬学校新教材背景下初中课堂教学创新与实践研讨会
- 2025-10-15湖南华帅总校成功举行2025年下学期中学生跑操比赛

您当前的位置是:



